emc易倍·(中国)体育官方网站
集团首页
首页
关于我们
现任领导
基层党组织
行政管理机构
教学机构
教授委员会
教学指导委员会
群团组织
团队团队
正高级
副高级
中级
骏马计划研究员
人才招聘
人才培养
博士生培养
硕士生培养
本科教育
科学研究
科研平台
科研成果与转化
党团工作
制度文件
行政类
科研类
教学类
安全制度
相关下载
科研资料
教学资料
集团首页
首页
关于我们
现任领导
基层党组织
行政管理机构
教学机构
教授委员会
教学指导委员会
群团组织
团队团队
正高级
副高级
中级
骏马计划研究员
人才招聘
人才培养
博士生培养
硕士生培养
本科教育
科学研究
科研平台
科研成果与转化
党团工作
制度文件
行政类
科研类
教学类
安全制度
相关下载
科研资料
教学资料
人才培养
博士生培养
>
学位点介绍
博士生导师
培养方案
招生工作
硕士生培养
>
学位点介绍
硕士生导师
培养方案
招生工作
本科教育
>
专业介绍
审核评估
工程教育
教学成果
培养方案
人才培养
博士生培养
学位点介绍
博士生导师
培养方案
招生工作
硕士生培养
学位点介绍
硕士生导师
培养方案
招生工作
本科教育
专业介绍
审核评估
工程教育
教学成果
培养方案
当前位置:
首页
人才培养
博士生培养
培养方案
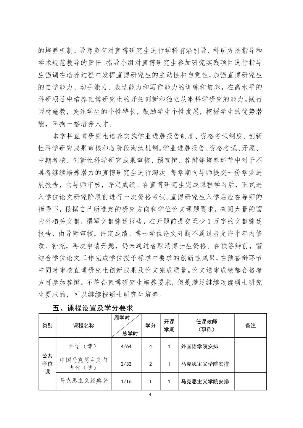
EMC易倍官方网站计算机科学与技术直博生培养方案
发布日期:2024-11-28
来源:emc易倍
下一篇:
EMC易倍官方网站计算机科学与技术博士公司产品方案